HOME
会社情報
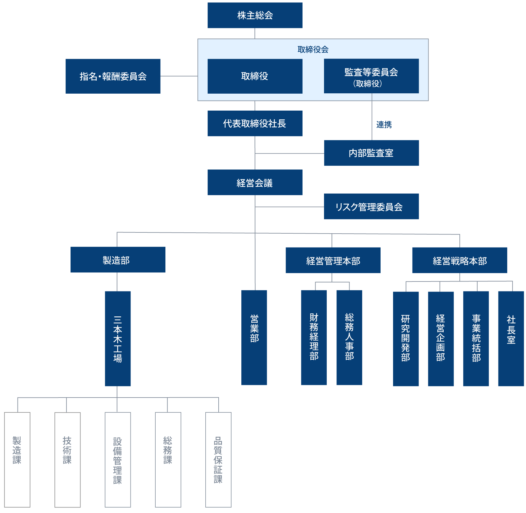
組織図
会社情報
組織図
2026年02月01日更新